登录个人中心
简体
|
繁体
无障碍
|
长者版
网站首页
要闻动态
政府信息公开
政务服务
政民互动
魅力古峡
您当前的位置:
首页
>
魅力古峡
>
投资青铜峡
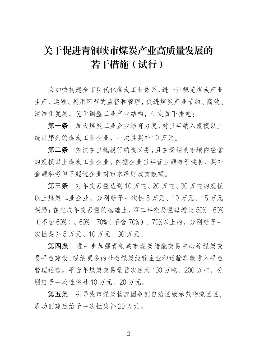
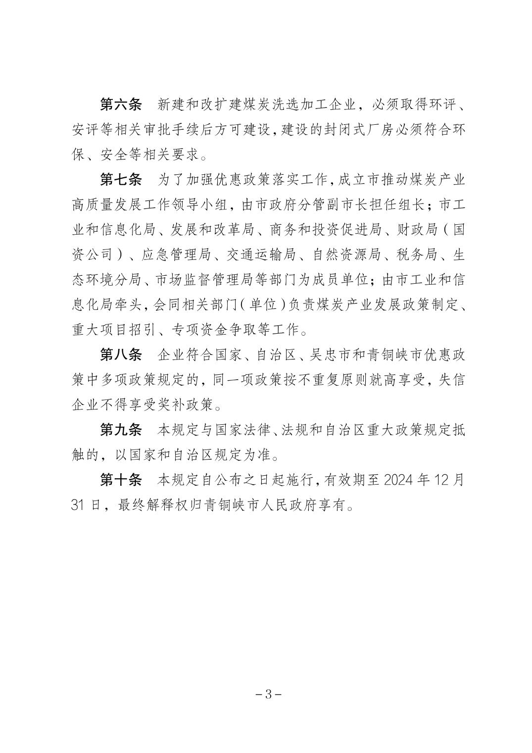
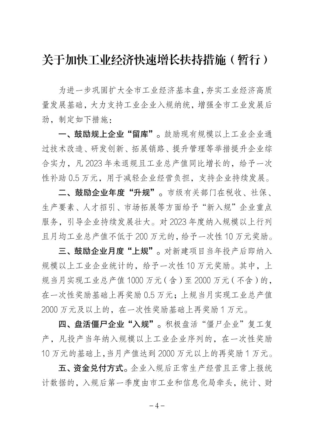
青铜峡市人民政府办公室关于印发《关于促进青铜峡市煤炭产业高质量发展的若干措施(试行)》《关于加快工业经济快速增长扶持措施(暂行)》的通知
时间:2023-06-05
来源:青铜峡市人民政府办公室
字号:
大
中
小
扫一扫在手机上查看当前页面
打印:
分享到:
用微信扫描二维码
分享至好友和朋友圈
×
微信
手机版
0953-12345
领导信箱
智能问答
回到顶部